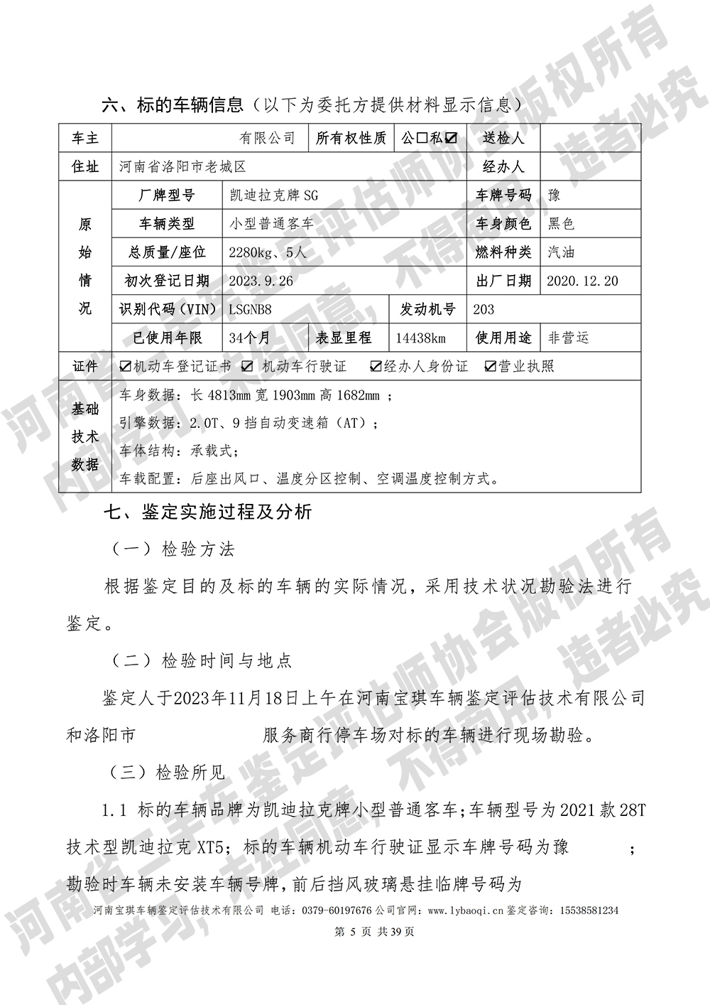
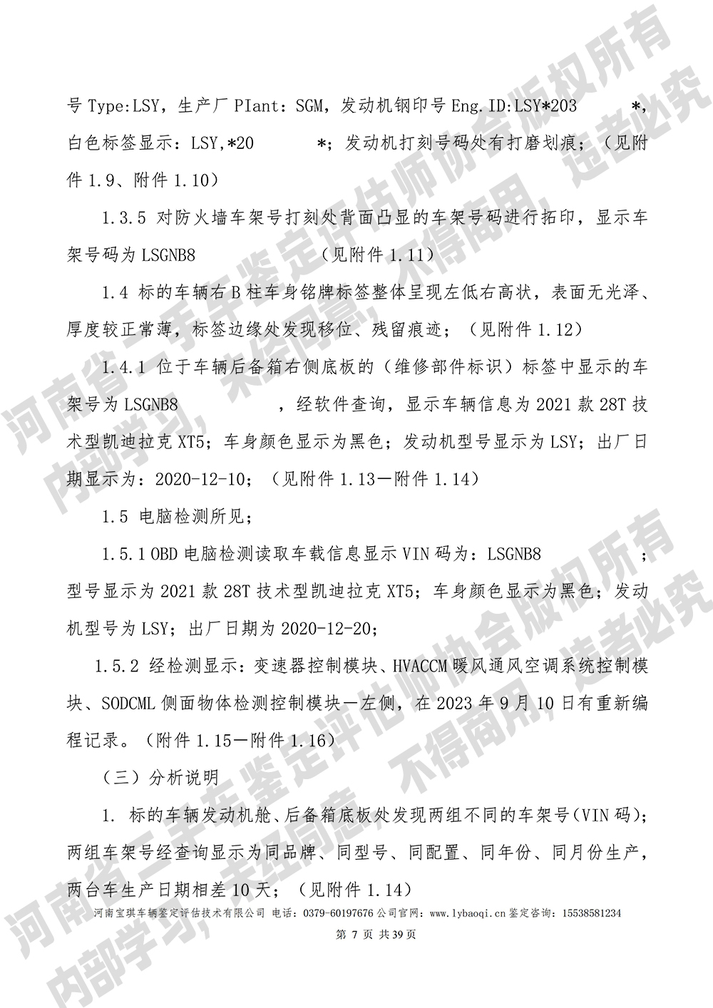
首页 > 精选案例 > 评估报告

车架号一致性技术鉴定——河南宝琪车辆鉴定评估技术有限公司

管理员 2026-01-25 19:05:25 人看过

封面.png

1.jpg

2.jpg

3.jpg

4.jpg

5.jpg

6.jpg

7.jpg

8.jpg

9.jpg

10.jpg

11.jpg

12.jpg

13.jpg

14.jpg

15.jpg

16.jpg

17.jpg

18.jpg

19.jpg

20.jpg

21.jpg

22.jpg

23.jpg

24.jpg

25.jpg

26.jpg

27.jpg

28.jpg

29.jpg

30.jpg

31.jpg

32.jpg

33.jpg

34.jpg

35.jpg

36.jpg

37.jpg

38.jpg

39.jpg

40.jpg


版权声明:倡导尊重与保护知识产权。未经许可,任何人不得复制、转载、或以其他方式使用本站《原创》内容,违者将追究其法律责任。本站文章内容,部分图片来源于网络,如有侵权,请联系我们修改或者删除处理。

编辑推荐

热门文章

运用大厂严格培训标准
拥有海量精品培训课程
汇聚众多行业优质机构
打造完善职业教育体系
河南省二手车鉴定评估师协会 版权所有
网站备案号:豫ICP备18035945号-1